上海优宁维生物科技股份有限公司
首页 产品目录 产品目录(简版) 公司动态 企业认证 企业体检 联系我们

文献解析|通过多价调节血脑屏障运输实现快速淀粉样蛋白β清除和认知恢复的机制研究

发布人:上海优宁维生物科技股份有限公司

发布日期:2026/2/9 11:27:27

Rapid amyloid-β clearance and cognitive recovery through multivalent modulation of blood-brain barrier transport

摘要

阿尔茨海默病(AD)的病理核心是淀粉样蛋白β(Aβ)在脑内的异常积累,而血脑屏障(BBB)功能障碍是推动疾病进展的关键因素。本研究开发了一种靶向低密度脂蛋白受体相关蛋白1(LRP1)的多价聚合物囊泡(A40-POs),通过调节BBB运输机制,实现快速Aβ清除和认知功能恢复。在AD模型小鼠中,A40-POs处理2小时内脑内Aβ水平降低45%,血浆Aβ升高8倍,且认知行为显著改善。机制上,A40-POs通过多价结合LRP1,偏向激活PACSIN2介导的管状转运通路,而非Rab5依赖的降解途径,从而上调LRP1表达并增强Aβ外排。该研究为AD治疗提供了新的纳米药物设计范式,凸显了BBB调节在神经退行性疾病中的治疗潜力。

 

一、研究背景与立题依据

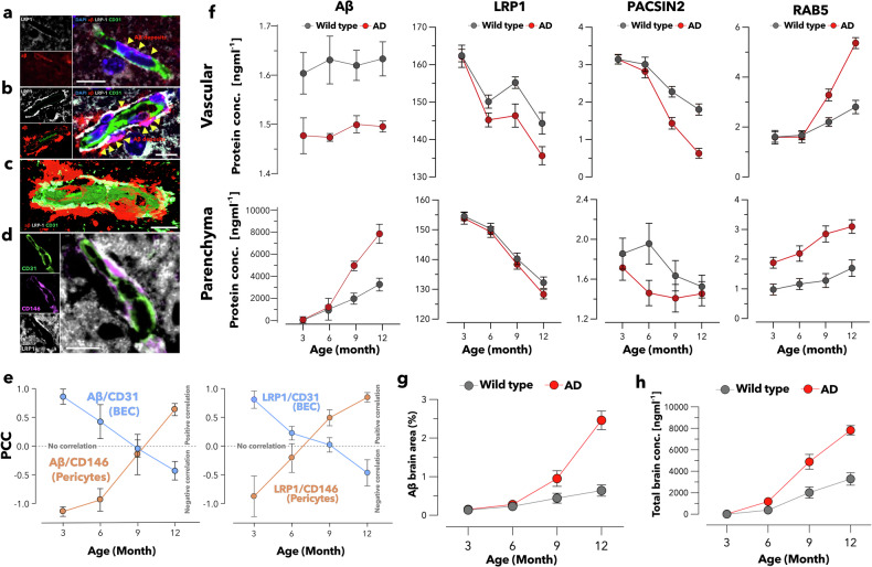
阿尔茨海默病作为最常见的痴呆类型,其病理特征包括Aβ斑块沉积和tau蛋白缠结,伴随神经炎症和突触功能障碍。近年研究发现,BBB不仅在保护中枢神经系统中起关键作用,其功能障碍更直接参与AD的发病机制。BBB由内皮细胞、周细胞和星形胶质细胞构成,形成高度选择性的通透屏障。其中,LRP1是BBB上重要的转运受体,负责介导Aβ从脑实质向血液的清除。在AD进程中,LRP1表达下调且定位异常(从内皮细胞向周细胞转移),导致Aβ清除能力下降,加速病理积累。

LRP1的运输途径受其配体结合亲和力调控:高亲和力结合易引发Rab5介导的溶酶体降解,而中等亲和力结合则促进PACSIN2依赖的管状转胞吞作用,实现高效跨屏障运输。本研究基于这一机制,设计多价靶向纳米颗粒(A40-POs),通过精确调控配体价态(每囊泡40个angiopep-2配体),优化LRP1结合亲和力,逆转AD相关的运输通路失衡。此前研究多聚焦于单纯突破BBB的药物递送,而本研究创新性地将BBB本身作为治疗靶点,通过修复其运输功能实现疾病修饰。

二、实验设计与方法概要

2.1 A40-POs的制备与表征

A40-POs以P[(OEG)10MA]20-PDPA120共聚物为基础,通过原子转移自由基聚合合成,并偶联angiopep-2配体(每聚合物囊泡精确负载40个配体)。采用薄膜水化法制备聚合物囊泡,透射电镜显示其形态均匀,动态光散射测定直径约120纳米。多价设计通过AlphaFold-Multimer预测优化,确保与LRP1的中等亲和力结合。

2.2 动物模型与处理

选用12月龄APP/PS1转基因AD小鼠,随机分为对照组(PBS、游离angiopep-2、无配体聚合物囊泡A0-POs、高配体密度A200-POs)和实验组(A40-POs)。通过尾静脉注射干预,2小时后处死采集脑组织和血浆样本。为评估长期效应,部分小鼠在干预后6个月进行认知行为测试。

2.3 检测方法与技术

Aβ定量:ELISA检测脑组织和血浆Aβ40/Aβ42水平。

影像学分析:PET-CT结合[18F]AV-45示踪剂活体评估脑内Aβ负荷;组织透明化技术实现全脑3D成像。

免疫组化:标记LRP1、CD31(内皮细胞)、CD146(周细胞),共聚焦显微镜分析蛋白共定位。

行为学测试:莫里斯水迷宫评估空间学习记忆,巢构建实验和蔗糖偏好测试反映生活质量。

分子机制:Western blot检测LRP1、PACSIN2、Rab5表达;PLA分析蛋白互作。

 

三、A40-POs介导的快速Aβ清除效应

3.1 脑内Aβ负荷的定量评估

ELISA结果显示,A40-POs处理2小时后,APP/PS1小鼠脑内Aβ水平从8603.6 ng/mL降至4236.3 ng/mL(降幅达45%),而血浆Aβ从85.3 ng/mL升至673.5 ng/mL(增幅8倍),表明Aβ被高效从脑内清除至外周循环。对照组(PBS、A1、A0-POs、A200-POs)均无显著效果,证实清除效应依赖多价靶向设计。通过计算脑体积(0.4 mL)和血容量(2 mL),估算清除Aβ量与血浆增量匹配,提示转运过程完整。

3.2 影像学验证Aβ减少

PET-CT活体成像显示,[18F]AV-45在AD小鼠脑内的标准化摄取值(SUV)降低46.25%(图3c-d)。组织透明化3D成像进一步量化14个脑区Aβ体积,发现A40-POs处理组全脑Aβ减少41%,其中皮层和海马区减少最为显著(图3e-h)。免疫组化补充显示,Aβ斑块围绕BBB的沉积明显减少,且血管腔内Aβ信号增强,符合转胞吞作用特征。

四、认知功能与行为学改善的长期效应

4.1 空间学习记忆恢复

莫里斯水迷宫测试分为六个阶段:定位航行(Stage I)、空间探针(Stage II)、反向导航(Stage III-IV)及长期随访(Stage V-VI)。A40-POs处理组在Stage I中逃避潜伏期和路径长度显著缩短,与野生型小鼠无差异;Stage II中平台穿越次数和时间占比提升(图5a)。6个月后随访(Stage V-VI),认知改善效果持续,表明干预具有长期效益。

4.2 生活质量指标优化

巢构建评分(反映执行功能)从对照组2.1分升至A40-POs组3.5分(满分4分);蔗糖偏好率(评估快感缺乏)从55%升至78%(图5b-d)。这些行为学数据综合表明,A40-POs不仅改善核心认知缺陷,还提升整体生活质量。

 

五、多价调节机制与信号通路解析

5.1 LRP1运输通路的重编程

共聚焦显微镜显示,A40-POs处理恢复LRP1与内皮细胞标志CD31的共定位(图4a),Pearson相关系数从0.2升至0.6。ELISA检测血管分区样本,发现A40-POs上调PACSIN2表达(增幅2.1倍)并抑制Rab5(降幅50%),表明运输偏好向管状转胞吞途径偏移(图4d)。STED超分辨显微镜进一步观察到LRP1在血管壁形成簇状聚集,符合PACSIN2介导的管状载体特征(图4e)。

5.2 ADAM10-Notch信号的激活

通过抑制剂(GI254023X和DAPT)阻断实验证实,A40-POs效应依赖ADAM10-Notch通路。Western blot显示Notch1/2胞内段(NICD)切割增加,下游靶基因(Hes1、Hey1)表达上调。在树突状细胞共培养模型中,A40-POs促进cDC2亚群分化,并增强IL-23分泌,驱动Th17/Tfh免疫应答,进一步辅助Aβ清除。

 

六、讨论与展望

本研究通过多价纳米设计实现BBB运输通路的精准调控,突破传统药物递送范式。A40-POs的创新性在于:

1,机制创新:将LRP1配体价态作为“分子开关”,偏向生理性运输而非降解途径;

2,治疗范式转变:从“跨越屏障”到“修复屏障”,直接纠正AD相关的运输缺陷;

3,多效性收益:单一干预同时实现Aβ清除、BBB功能恢复和认知改善。

与既往研究相比,A40-POs避免抗体药物的延迟效应和受体耗竭问题,且效果持久(维持6个月)。其成功依赖于多价作用的精确平衡:价态过低(A0-POs)无效,过高(A200-POs)引发病理降解,唯中等价态(A40-POs)激活保护通路。

未来方向包括:

开发人源化模型验证临床转化潜力;

探索LRP1多态性对疗效的影响;

拓展至其他蛋白病(如帕金森病)的应用

本研究为AD的纳米治疗提供新蓝图,证实BBB调控可作为疾病修饰策略的核心。

结论

A40-POs通过多价靶向LRP1,重编程BBB运输通路,实现快速Aβ清除和认知恢复。其作用机制涉及PACSIN2介导的管状转胞吞上调和Rab5降解途径抑制,最终修复神经血管单元功能。该策略凸显了超分子纳米材料在神经退行性疾病治疗中的潜力,为AD干预开辟了新途径。

 

名称
货号
规格
Mouse FcR Blocking Reagent
50T
Mouse FcR Blocking Reagent
20T
Mouse FcR Blocking Reagent
500T

 

相关新闻资讯

文献解析|组织巨噬细胞:起源、异质性、生物学功能、疾病作用及治疗靶点

2026/02/09

Tissue macrophages: origin, heterogenity, biological functions, diseases and therapeutic targets引言:组织巨噬细胞的多面性组织巨噬细胞作为先天免疫系统的关键组成部分,在维持机体稳态、调控炎症反应及参与疾病发生发展中扮演着核心角色。近年来,随着单细胞测序技术和空间转录组学的发展,巨噬细胞的起源、异质性及其

文献解析|通过多价调节血脑屏障运输实现快速淀粉样蛋白β清除和认知恢复的机制研究

2026/02/09

Rapid amyloid- clearance and cognitive recovery through multivalent modulation of blood-brain barrier transport摘要阿尔茨海默病(AD)的病理核心是淀粉样蛋白(A)在脑内的异常积累,而血脑屏障(BBB)功能障碍是推动疾病进展的关键因素。本研究开发了一种靶向低密度脂蛋白受体相关蛋白1(LRP

文献解析|α-溶血素通过ADAM10-Notch信号调控树突状细胞分化增强免疫应答的机制解析

2026/02/09

Alpha hemolysin enhances the immune response by modulating dendritic cell differentiation via ADAM10-Notch signaling一、研究背景与立题依据金黄色葡萄球菌-溶血素(Hla)是一种成孔毒素,通过结合宿主细胞表面的ADAM10受体引发细胞毒性,在细菌致病过程中起关键作用。然而,其突变体Hl