上海优宁维生物科技股份有限公司
首页 产品目录 产品目录(简版) 公司动态 企业认证 企业体检 联系我们

文献解析|α-溶血素通过ADAM10-Notch信号调控树突状细胞分化增强免疫应答的机制解析

发布人:上海优宁维生物科技股份有限公司

发布日期:2026/2/9 11:13:31

Alpha hemolysin enhances the immune response by modulating dendritic cell differentiation via ADAM10-Notch signaling

一、研究背景与立题依据

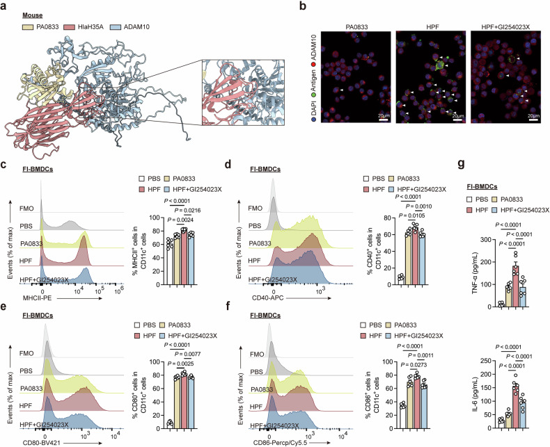
金黄色葡萄球菌α-溶血素(Hla)是一种成孔毒素,通过结合宿主细胞表面的ADAM10受体引发细胞毒性,在细菌致病过程中起关键作用。然而,其突变体HlaH35A虽丧失成孔活性,却保留ADAM10结合能力,并被证明可作为疫苗载体蛋白显著增强抗原免疫原性。前期研究表明,HlaH35A与铝佐剂联用能协同提高抗伪中间绿脓杆菌(Pseudomonas aeruginosa)感染的保护效力,但其免疫调节机制尚未明确。树突状细胞(DCs)作为连接先天与适应性免疫的核心桥梁,其分化状态直接影响疫苗诱导的T细胞应答类型。ADAM10不仅作为Hla的受体,还通过切割Notch受体参与免疫细胞分化调控,但外源性抗原如何通过ADAM10-Notch轴调节DC功能仍是未知领域。

本研究以伪中间绿脓杆菌的新型保护抗原PA0833为模型,构建HlaH35A-PA0833融合蛋白(HPF),系统探讨HlaH35A通过ADAM10-Notch信号调控DC分化的分子机制。通过体内外实验验证HlaH35A对cDC2亚群分化的特异性促进作用,及其对Th17/Tfh细胞应答的驱动效应,为新型疫苗载体设计提供理论依据。

 

二、实验设计与方法概要

研究采用多层次实验体系验证HlaH35A的免疫调节功能。在蛋白层面,通过AlphaFold-Multimer预测HlaH35A与小鼠/人ADAM10的相互作用模式,并利用荧光共聚焦显微镜验证结合特异性。细胞实验中使用Flt3L诱导的骨髓来源树突状细胞(FI-BMDCs)和GM-CSF/IL-4诱导的单核来源DC(Mo-DCs),分别模拟常规DC(cDCs)和炎症条件下DC亚群。通过RNA-seq转录组分析、流式细胞术检测表面标志物(MHC-II、CD40、CD80/CD86)、ELISA定量细胞因子(TNF-α、IL-6、IL-23)及Western blot分析Notch通路蛋白活化情况。

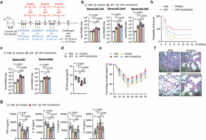
动物实验采用BALB/c和C57BL/6小鼠模型,通过肌肉注射HPF或对照抗原进行免疫,后经气管接种伪中间绿脓杆菌PAO1株评估保护效果。关键干预手段包括使用ADAM10抑制剂GI254023X和γ-分泌酶抑制剂DAPT阻断Notch信号传导。此外,通过过继转移实验将体外处理的FI-BMDCs注射至受体鼠,明确DC本身在HlaH35A介导免疫保护中的必要性。

三、ADAM10介导HlaH35A增强抗原免疫原性的关键作用

为验证ADAM10在HlaH35A功能中的核心地位,研究首先通过免疫小鼠模型比较HPF与单独PA0833的免疫效果。如图1所示,HPF免疫组血清PA0833特异性IgG滴度较PA0833组显著提升(约3.2倍),而ADAM10抑制剂GI254023X处理使IgG水平回落至基线(图1b)。值得注意的是,HPF选择性增强IgG1亚类(Th2型应答标志),对IgG2a(Th1型)无影响,但ADAM10抑制同时降低两类抗体滴度(图1c),提示ADAM10在不同免疫细胞中功能存在异质性。

在攻毒实验中,HPF免疫小鼠肺部细菌负荷较对照组降低2个数量级(图1d),体重损失恢复更快(图1e),肺组织炎症浸润显著减轻(图1f)。细胞因子检测显示HPF组促炎因子(TNF-α、IL-1β、IL-6)下降而抗炎因子IL-10上升,ADAM10抑制逆转此趋势(图1g)。致死剂量攻毒时,HPF组存活率达46%,显著高于PA0833组(13%),且保护作用依赖ADAM10(图1h)。这些数据明确ADAM10是HlaH35A增强免疫保护的必要介质。

 

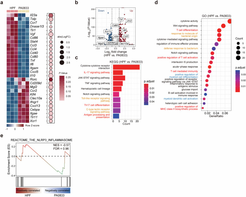
四、HlaH35A刺激下树突状细胞的转录组学特征

通过RNA-seq分析HPF处理的FI-BMDCs转录谱,主成分分析显示HPF与PA0833处理组基因表达谱显著分离(补充图1a-c)。HPF特异性上调共刺激分子(Cd40、Cd80、Cd86)和炎症因子(Tnf、Il6、Il10)基因表达(图2a-b),提示HlaH35A强化DC成熟状态。KEGG富集分析表明HPF增强模式识别受体(PRR)信号通路和T细胞应答相关通路,尤其是Th17细胞分化途径(图2c)。GO分析进一步证实HPF对DC发育和T细胞激活通路的协同激活作用(图2d)。

值得注意的是,尽管金黄色葡萄球菌毒素可通过NLRP3炎症小体诱导细胞焦亡,但GSEA分析显示HPF并未激活该通路(图2e),表明HlaH35A的免疫增强作用不依赖于炎症小体介导的细胞死亡。这些转录组特征揭示HlaH35A通过调控DC成熟与分化相关基因网络,而非诱发细胞毒性,优化抗原呈递功能。

 

五、ADAM10-Notch信号轴在DC成熟与分化中的核心作用

机制探讨表明,HlaH35A与ADAM10结合后激活下游Notch信号。Western blot显示HPF处理组Notch1/2胞内段(NICD)切割增加,而Notch3/4无变化(图4a)。qPCR检测到Notch靶基因(Hes1、Hes5、Hey1)表达上调,且此效应被ADAM10抑制逆转(图4b)。值得注意的是,Notch受体mRNA水平未发生改变(图4c),提示HlaH35A通过调控蛋白切割而非转录激活Notch通路。进一步发现FI-BMDCs中Notch2表达量显著高于其他亚型(图4d-e),为Notch2特异性功能奠定基础。

在DC分化层面,HPF通过ADAM10-Notch2信号促进cDC2亚群(CD11b+SIRPα+)扩增,同时抑制cDC1(Xcr1+)分化(图5c)。Notch抑制剂DAPT处理使cDC2比例下降40%,并阻断迁移相关基因Ccr7表达(图5a-b)。表型分析显示HPF诱导的cDC2呈现ESAM+标志(图5g),且分泌Th17极化关键因子IL-23(图5h),此过程依赖ADAM10-Notch2轴。相反,KLF4依赖性cDC2相关基因(Mgl2、Clec10a)表达受抑制(图5f),证实HlaH35A驱动Notch2依赖性cDC2分化程序。

 

六、HlaH35A调控的T细胞应答与免疫保护效应

通过过继转移实验,将HPF处理的FI-BMDCs注射至受体鼠后,引流淋巴结中IL-17A+ Th17细胞数量增加2.4倍,而IFN-γ+ Th1或IL-4+ Th2细胞无显著变化(图6b)。同时,PD1+CXCR5+ Tfh细胞比例上升(图6d),证实HlaH35A-primed cDCs优先驱动Th17/Tfh应答。此效应依赖ADAM10-Notch信号,因抑制剂处理使Th17/Tfh细胞数量回落至对照组水平。

在保护性免疫层面,过继转移HPF处理的cDCs可使血清PA0833特异性IgG提升3.5倍(图7b),且以IgG1为主导(图7c)。攻毒后肺部细菌负荷降低80%(图7d),肺组织病理损伤减轻(图7f),炎症因子谱改善(图7g)。生存分析显示HPF-cDCs组存活率达40%,显著高于PA0833组(10%)(图7h)。这些数据明确HlaH35A通过调控cDCs分化增强体液免疫与抗感染保护。

七、跨物种验证与临床应用潜力

为验证机制保守性,研究预测HPF与人ADAM10结合模式(pLDDT=73.6,图8a),并在人MoDCs中验证功能。HPF处理使人MoDCs表面MHC-II、CD40、CD86表达上调(图8b-e),TNF-α/IL-6转录水平增加(图8f),Notch靶基因激活(图8g),且这些效应均被ADAM10抑制逆转。表明HlaH35A的免疫调节功能在人类细胞中高度保守,具备临床转化潜力。

讨论部分指出,HlaH35A作为疫苗载体的创新性在于其通过ADAM10-Notch2轴特异性调控cDC2分化,而非传统佐剂的PRR激活模式。这种定向分化促进Th17/Tfh应答,尤其适用于胞外病原体防御。但需关注Notch1在Th2应答中的潜在作用,以及长期安全性问题。未来研究可通过基因敲除模型深入解析Notch亚型功能,并探索与铝佐剂的协同机制。

 

八、结论与展望

本研究系统阐明HlaH35A通过ADAM10-Notch2信号轴驱动cDC2分化,进而增强Th17/Tfh应答与体液免疫的分子机制。其创新点在于揭示细菌毒素衍生物可作为免疫代谢调节剂,通过靶向宿主蛋白酶受体重塑DC分化程序。HlaH35A不仅为Th17导向疫苗设计提供新载体,更拓展了蛋白疫苗佐剂化策略的维度。未来需在非人灵长类模型中验证安全性与有效性,并探索其在肿瘤疫苗或自身免疫病治疗中的应用潜力。

 

 

名称
货号
规格
Mouse FcR Blocking Reagent
50T
Mouse FcR Blocking Reagent
20T
Mouse FcR Blocking Reagent
500T

 

相关新闻资讯

文献解析|组织巨噬细胞:起源、异质性、生物学功能、疾病作用及治疗靶点

2026/02/09

Tissue macrophages: origin, heterogenity, biological functions, diseases and therapeutic targets引言:组织巨噬细胞的多面性组织巨噬细胞作为先天免疫系统的关键组成部分,在维持机体稳态、调控炎症反应及参与疾病发生发展中扮演着核心角色。近年来,随着单细胞测序技术和空间转录组学的发展,巨噬细胞的起源、异质性及其

文献解析|通过多价调节血脑屏障运输实现快速淀粉样蛋白β清除和认知恢复的机制研究

2026/02/09

Rapid amyloid- clearance and cognitive recovery through multivalent modulation of blood-brain barrier transport摘要阿尔茨海默病(AD)的病理核心是淀粉样蛋白(A)在脑内的异常积累,而血脑屏障(BBB)功能障碍是推动疾病进展的关键因素。本研究开发了一种靶向低密度脂蛋白受体相关蛋白1(LRP

文献解析|α-溶血素通过ADAM10-Notch信号调控树突状细胞分化增强免疫应答的机制解析

2026/02/09

Alpha hemolysin enhances the immune response by modulating dendritic cell differentiation via ADAM10-Notch signaling一、研究背景与立题依据金黄色葡萄球菌-溶血素(Hla)是一种成孔毒素,通过结合宿主细胞表面的ADAM10受体引发细胞毒性,在细菌致病过程中起关键作用。然而,其突变体Hl