上海优宁维生物科技股份有限公司
首页 产品目录 产品目录(简版) 公司动态 企业认证 企业体检 联系我们

文献解析|鸡精中膳食肽对神经炎症的影响及其在神经保护中的协同作用

发布人:上海优宁维生物科技股份有限公司

发布日期:2026/2/9 10:56:56

Effects of Dietary Peptides From Essence of Chicken on Neuroinflammation and Their Synergism in Neuroprotection

摘要

本文解析了Hu等人于2026年发表在《International Journal for Vitamin and Nutrition Research》的研究论文,该研究系统探讨了鸡精(Essence of Chicken, EC)中主要膳食肽(如肌肽(carnosine, CAR)、焦谷氨酸(pyroglutamic acid, PA)和环二肽cyclo(Gly-Pro))在神经炎症模型中的抗炎、抗氧化作用及其协同神经保护机制。研究通过体外BV2小胶质细胞和HT-22神经元共培养模型,结合脂多糖(LPS)诱导的神经炎症实验,发现CAR、PA和cyclo(Gly-Pro)能显著抑制炎症因子表达(如TNF-α、MCP-1)、增强抗氧化酶活性(SOD、CAT、GSH),并经由Ras/MAPK和PI3K/AKT信号通路调控细胞凋亡。尤为重要的是,PA和cyclo(Gly-Pro)与CAR联用展现出协同效应,显著增强对神经元损伤的保护作用。本研究为EC膳食肽作为神经保护剂的开发提供了理论依据,并强调混合肽摄入比单一成分更具优势。以下从引言、方法、结果、讨论和结论等方面详细解析该研究的内容与创新点。

1. 引言

神经炎症是神经系统对感染、损伤或毒素等刺激的慢性炎症反应,涉及小胶质细胞激活、炎症因子释放和氧化应激,最终导致神经元功能障碍和认知衰退。随着人口老龄化加剧,神经炎症相关疾病(如阿尔茨海默病、帕金森病)的发病率逐年上升,但现有药物治疗存在副作用大、靶点局限等问题。因此,通过膳食干预调节神经炎症成为一种安全有效的策略。鸡精(EC)作为亚洲传统滋补品,由全鸡经高温高压萃取而成,富含肽类和氨基酸,既往研究证实其具有缓解疲劳、改善记忆和调节代谢等多种生物活性。尤其值得注意的是,EC对老年小鼠的神经炎症和认知衰退有显著保护作用,但其具体活性成分及作用机制尚不明确。

EC中约95%的干物质为蛋白质成分,主要活性肽包括肌肽(CAR)、焦谷氨酸(PA)、环二肽(如cyclo(Gly-Pro))等。CAR作为EC的主要肽类,已报道具有抗炎和一氧化氮清除能力;PA作为谷氨酸环化产物,可减轻谷氨酸毒性诱导的神经元死亡;而环二肽因其结构稳定、易透过血脑屏障,在神经保护中潜力显著。然而,EC中多种肽类的协同效应及分子机制研究仍属空白。本研究旨在筛选EC中关键抗神经炎症肽类,阐明其单独及联用时的协同作用,并探索相关信号通路,为EC的神经保护功能提供科学依据。

2. 材料与方法

2.1 实验材料与细胞模型

研究选用小鼠BV2小胶质细胞和HT-22海马神经元细胞(均经STR鉴定和无支原体检测),培养于含10%胎牛血清的DMEM培养基中。EC中8种主要生物活性肽(包括CAR、PA、cyclo(Gly-Pro)等)的浓度通过Suntory公司分析确定(表1)。其中CAR、PA和cyclo(Gly-Pro)在EC中的含量分别为10.49 mg/g、2.83 mg/g和1.51 mg/g(干重),为后续实验提供剂量参考。

表1. EC中主要肽类的浓度分析

化合物名称
在EC中的浓度 (mg/g DW)
RSD (%)
重复次数
肌肽 (CAR)
10.49
10.16
6
焦谷氨酸 (PA)
2.83
3.52
6
cyclo(Gly-Pro)
1.51
5.73
6
cyclo(Glu-Pro)
0.18
3.52
6
cyclo(Arg-Pro)
0.19
6.45
6
cyclo(Pro-Pro)
0.60
6.10
6
cyclo(Ser-His)
<0.01
N.A.
6
cyclo(Lys-Pro)
0.21
2.62
6

2.2 实验处理与检测方法

神经炎症模型建立:BV2细胞用1 μg/mL LPS处理16小时诱导炎症,同时加入0.1、1或10 mM的肽类进行干预。

协同效应评估:将0.03或0.1 mM的PA或cyclo(Gly-Pro)与0.1 mM CAR联用,处理LPS诱导的BV2细胞16小时。

共培养神经保护实验:将预处理后的BV2细胞与HT-22神经元通过Transwell系统共培养24小时,评估神经元凋亡。

关键检测指标

qPCR:检测炎症基因(TNF-α、MCP-1、iNOS)和氧化应激标记物表达。

Western blot:分析Ras/MAPK和PI3K/AKT通路蛋白(如p-ERK1/2、p-AKT、Bax/Bcl2)。

抗氧化酶活性:通过试剂盒测定SOD、CAT活性和GSH含量。

细胞凋亡检测:TUNEL染色和Annexin V-FITC流式细胞术量化HT-22细胞凋亡率。

统计分析:数据以均值±标准误(SEM)表示,采用单因素ANOVA和Tukey-Kramer检验,p<0.05为显著差异。

3. 结果

3.1 EC中活性肽的筛选及其抗炎抗氧化作用

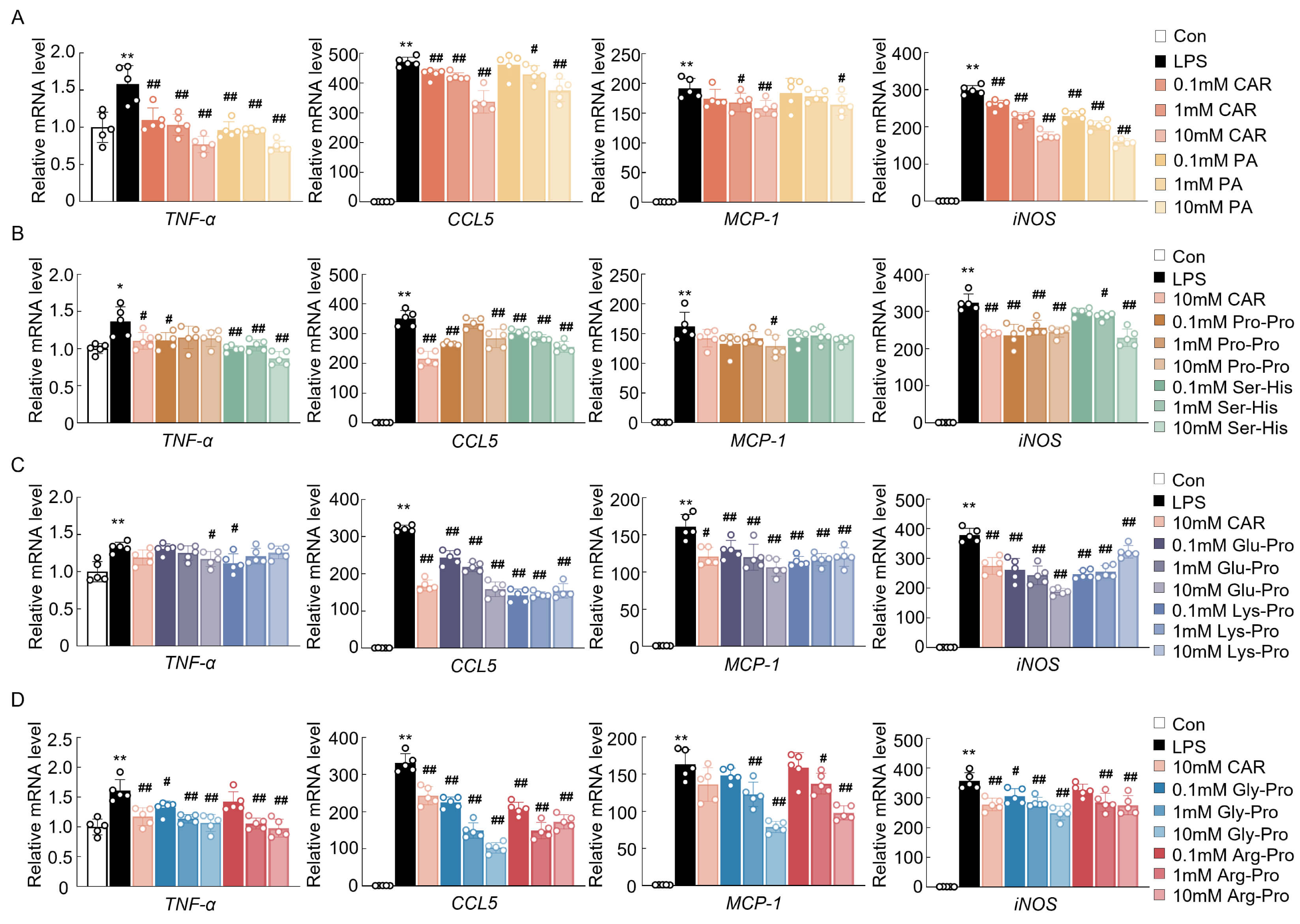
为筛选EC中关键神经保护肽,研究首先评估了8种肽类在LPS诱导的BV2模型中对炎症和氧化应激的影响。qPCR结果显示,CAR、PA、cyclo(Gly-Pro)、cyclo(Glu-Pro)和cyclo(Arg-Pro)在10 mM浓度下显著抑制TNF-α、MCP-1、CCL5和iNOS的mRNA表达(图1A-D),且呈剂量依赖性。其中,CAR和PA组TNF-α表达降低约50%,cyclo(Gly-Pro)使MCP-1下降40%,而cyclo(Pro-Pro)等肽类效果较弱。这一结果表明CAR、PA和cyclo(Gly-Pro)为潜在核心活性肽。

 

进一步通过抗氧化酶实验验证,10 mM的CAR、PA和cyclo(Gly-Pro)显著提升SOD活性(增幅30-50%)、CAT活性(恢复至基线水平)和GSH含量(增加2倍)(图2A)。Western blot显示,这三种肽类可抑制Ras/MAPK通路激活,降低p-B-Raf、p-MEK和p-ERK1/2蛋白水平(图2B),证实其通过调控炎症信号通路发挥抗炎作用。

 

3.2 CAR与PA或cyclo(Gly-Pro)的协同抗神经炎症效应

为探究肽类联用效果,研究将0.1 mM CAR与0.1 mM PA或cyclo(Gly-Pro)联合处理LPS诱导的BV2细胞。qPCR显示,CAR+PA组TNF-α和MCP-1表达较单用CAR进一步降低(p=0.030和p=0.039),CAR+cyclo(Gly-Pro)组也呈现类似协同抑制(p=0.008和p=0.020)(图3A-B)。同时,联用组显著增强M2型小胶质细胞标记物(Arg1和CD206)表达,促进抗炎表型转化(图3C-D)。抗氧化指标方面,CAR+PA使SOD活性提升60%,GSH含量增加3倍,效果优于单肽处理(图3E-F)。ELISA检测证实,联用组细胞上清液中TNF-α和MCP-1蛋白水平下降幅度最大(图3G-H),表明协同作用显著。

 

机制上,Western blot分析表明,联用组较单肽组更显著抑制Ras、p-B-Raf、p-MEK和p-ERK1/2磷酸化(图4A-D),提示协同效应与Ras/MAPK通路深度调控相关。

 

3.3 肽类协同作用对神经元保护的影响

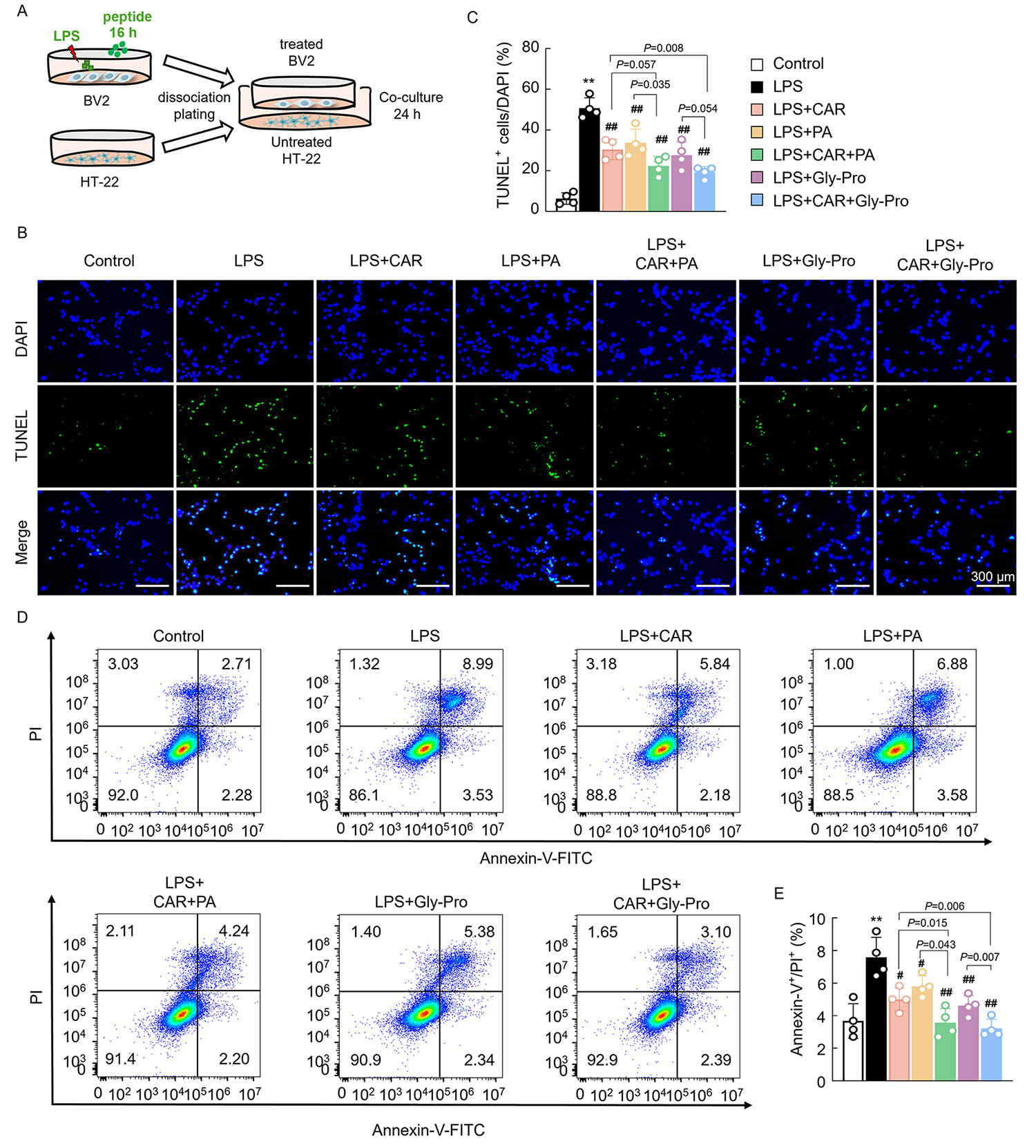
通过Transwell共培养体系(图5A),研究发现LPS处理的BV2细胞可诱导HT-22神经元凋亡(TUNEL阳性细胞增加3倍),而CAR、PA或cyclo(Gly-Pro)预处理BV2细胞后,HT-22凋亡率显著下降。尤为重要的是,CAR+PA或CAR+cyclo(Gly-Pro)联用组凋亡细胞数减少70-80%,效果远超单肽(图5B-C)。流式细胞术进一步显示,联用组Annexin V+/PI+细胞比例最低(图5D-E),证实协同作用增强神经元存活。

 

3.4 PI3K/AKT通路介导的神经保护机制

为阐明抗凋亡机制,研究检测了PI3K/AKT通路相关蛋白。Western blot显示,CAR、PA和cyclo(Gly-Pro)处理组HT-22细胞中p-PI3K和p-AKT水平显著升高,促凋亡蛋白Bax和cleaved-Caspase3表达下降,抗凋亡蛋白Bcl2上升(图6A-B)。联用组对PI3K/AKT通路的激活作用更强,且Bax/Bcl2比值最低,表明协同保护效应通过调控线粒体凋亡通路实现。

 

4. 讨论

本研究首次系统比较了EC中8种膳食肽的抗神经炎症活性,筛选出CAR、PA和cyclo(Gly-Pro)为核心有效成分,并揭示其协同作用机制。其主要创新点包括:

1,机制创新:发现肽类通过双重通路(Ras/MAPK和PI3K/AKT)调控炎症与凋亡,其中PA和cyclo(Gly-Pro)与CAR联用产生协同效应,为混合肽疗法提供依据。

2,模型优势:采用BV2-HT-22共培养模型模拟神经微环境,证实肽类通过调节小胶质细胞极化间接保护神经元。

3,应用意义:强调EC中混合肽摄入比单一成分更有效,契合传统食补理念。

与既往研究对比,CAR已知通过TGF-β和ROS/JNK通路抑制炎症,但本研究新增其对Ras/MAPK通路的抑制作用;PA作为谷氨酸衍生物,首次被报道可协同CAR增强ERK1/2通路调控。环二肽(如cyclo(Gly-Pro))因结构稳定、易透血脑屏障,其抗炎作用与黑色大豆肽类似,但本研究明确其与CAR的协同效应。此外,肽类联用可能通过多靶点调节M1/M2小胶质细胞平衡,例如促进BDNF等神经营养因子分泌,未来需进一步探索。

研究局限性在于:

体外模型无法完全模拟体内血脑屏障和系统免疫反应;

未使用抑制剂实验直接验证通路必要性;

缺乏体内动物模型验证认知改善效果。

未来方向应包括:

采用LPS诱导的小鼠神经炎症模型,验证肽类对行为学的影响;

通过分子对接技术探究肽与靶蛋白的相互作用;

拓展其他环二肽(如cyclo(Val-Pro))的神经保护机制。

尽管存在局限,本研究为EC膳食肽的临床应用奠定了理论基础。尤其是协同效应的发现,提示开发混合肽补充剂可能比单一成分更具疗效,这对神经退行性疾病的营养干预策略具有重要启示。

5. 结论

综上所述,CAR、PA和cyclo(Gly-Pro)通过抑制Ras/MAPK炎症通路和激活PI3K/AKT抗凋亡通路,显著减轻LPS诱导的神经炎症和氧化应激,且PA和cyclo(Gly-Pro)与CAR联用展现出协同保护效应。这一发现不仅阐明EC神经保护作用的分子基础,还突出混合肽摄入的优越性,为膳食肽在神经退行性疾病防治中的应用提供新思路。未来研究需通过体内实验进一步验证其临床潜力。

 

名称
货号
规格
Goat anti-Rabbit IgG(H+L), HRP
25μl
Goat anti-Rabbit IgG(H+L), HRP
100μl
Goat anti-Rabbit IgG(H+L), HRP
1ml

 

相关新闻资讯

文献解析|组织巨噬细胞:起源、异质性、生物学功能、疾病作用及治疗靶点

2026/02/09

Tissue macrophages: origin, heterogenity, biological functions, diseases and therapeutic targets引言:组织巨噬细胞的多面性组织巨噬细胞作为先天免疫系统的关键组成部分,在维持机体稳态、调控炎症反应及参与疾病发生发展中扮演着核心角色。近年来,随着单细胞测序技术和空间转录组学的发展,巨噬细胞的起源、异质性及其

文献解析|通过多价调节血脑屏障运输实现快速淀粉样蛋白β清除和认知恢复的机制研究

2026/02/09

Rapid amyloid- clearance and cognitive recovery through multivalent modulation of blood-brain barrier transport摘要阿尔茨海默病(AD)的病理核心是淀粉样蛋白(A)在脑内的异常积累,而血脑屏障(BBB)功能障碍是推动疾病进展的关键因素。本研究开发了一种靶向低密度脂蛋白受体相关蛋白1(LRP

文献解析|α-溶血素通过ADAM10-Notch信号调控树突状细胞分化增强免疫应答的机制解析

2026/02/09

Alpha hemolysin enhances the immune response by modulating dendritic cell differentiation via ADAM10-Notch signaling一、研究背景与立题依据金黄色葡萄球菌-溶血素(Hla)是一种成孔毒素,通过结合宿主细胞表面的ADAM10受体引发细胞毒性,在细菌致病过程中起关键作用。然而,其突变体Hl