2YR企业会员
发布人:普健生物(武汉)科技有限公司
发布日期:2026/1/28 17:13:34

Figure 1. 植物着丝粒的DNA、染色质和动粒组成
AtaGenix作为专业的蛋白抗体定制服务提供商,已成功完成超过100个CENH3相关项目,涵盖52个以上植物物种。通过重组表达、纯化、免疫和亲和纯化等严谨工艺,定制多克隆或单克隆抗体,确保高亲和力和特异性。我们的服务已支持从拟南芥、烟草到小麦、水稻等经济作物的广泛应用,助力ChIP-seq、免疫荧光等实验,显著提升中心粒定位和功能解析的准确性。

Figure 2. AtaGenix定制CENH3项目涉及物种
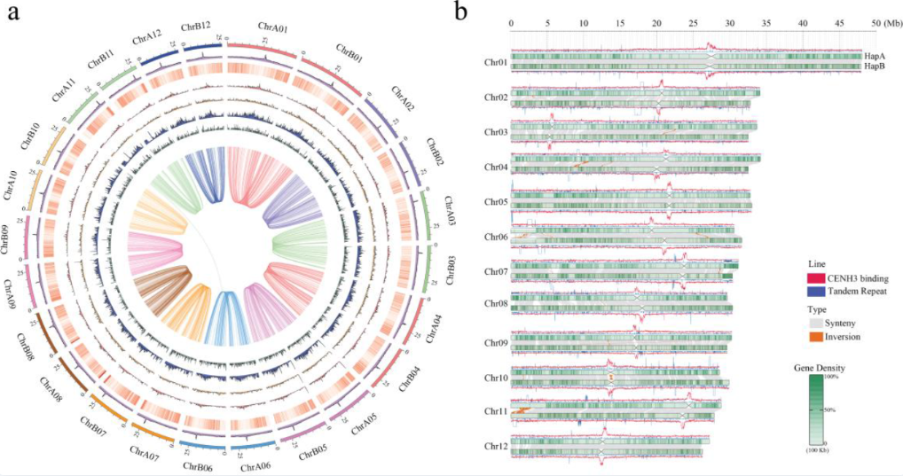
研究团队构建了芸苔属(Brassica)植物的泛中心粒图谱,利用T2T组装分析了B. rapa的两个四倍体和一个二倍体形态。AtaGenix的CENH3抗体在ChIP-seq中发挥关键作用,精确映射中心粒卫星序列,揭示了LTR逆转录转座子在快速进化中的驱动力量。该研究鉴定出大量中心粒特异性组蛋白H3(CENH3)结合位点,并提出LTR侵入促进中心粒卫星形成的模型。这为十字花科作物的进化研究提供了新视角,我们的抗体帮助解析了芸苔属的多倍体化过程。
Figure 3. 芸苔属植物的泛中心粒景观与动态进化
研究人员完成了两个辣椒品种的T2T基因组组装,AtaGenix CENH3抗体用于ChIP-seq,精确界定了中心粒区域,揭示了辣椒素生物合成途径的关键调控基因。研究发现T2T基因组促进了高精度SV检测,并鉴定出与辣椒果实辣度相关的多个QTLs。这篇Nature子刊论文展示了我们的抗体在解析非模式植物中心粒结构中的优势,推动了辣椒遗传改良和辣椒素工业应用的进展。

Figure 4. 两个端到端无间隙辣椒基因组揭示Capsicum进化与辣椒素生物合成洞见
研究构建了72个葡萄种质的超级泛基因组,AtaGenix CENH3抗体在ChIP-seq中用于中心粒定位,揭示了泛基因组中SVs对霜霉病抗性的影响。该研究鉴定出多个抗病QTLs,并通过T2T组装解析了VvLHT8等关键基因。我们的抗体在多倍体作物泛基因组分析中提供了主要的验证,为葡萄育种提供了高效工具。

Figure 5. 葡萄超级泛基因组赋能霜霉病抗性基因鉴定
通过AtaGenix定制的CENH3抗体和ChIP-seq,研究团队在枣树'东枣'的T2T组装中首次解析了中心粒架构,发现LTR逆转录转座子(尤其是Gypsy型)占据主导,而非传统卫星重复序列。该研究揭示了中心粒大小为0.75-1.40 Mb,并通过FISH验证了我们的抗体定位准确性。这为果树染色体生物学提供了新范式,帮助理解枣树的进化与稳定性。
Figure 5. 基于单倍型解析的无间隙T2T基因组组装及枣的着丝粒图谱
在这项研究中,研究者组装了龙眼'石硖'的T2T(端到端)完整基因组,并构建了101个龙眼种质的泛基因组。AtaGenix定制的CENH3抗体通过ChIP-seq实验,成功鉴定并组装了中心粒区域,揭示了Gypsy-CRM逆转录转座子在中心粒中的主导作用。该研究还发现58,978个非冗余结构变异(SVs),并通过泛基因组赋能,识别出与龙眼成熟期相关的12个QTLs,包括一个758-bp插入影响的D1DAZ基因。这项工作为龙眼遗传改良提供了宝贵资源,我们的抗体确保了中心粒定位的准确性,推动了热带水果基因组学的进步。

Figure 7. 龙眼各着丝粒及其两侧100kb区域的示意图
AtaGenix深耕蛋白抗体定制领域10余年,尤其在CENH3抗体开发上积累丰富经验
兔源多克隆抗体纯度>95%,亲和力强,助力ChIP-seq、Western blot、免疫荧光等实验
立即联系我们,定制您的专属CENH3抗体
相关新闻资讯