1YR企业会员
发布人:武汉迈思生物科技有限公司
发布日期:2026/3/6 10:51:25
背景
多药耐药性灰葡萄孢菌(Botrytis cinerea)的出现和快速传播对农产品质量和安全以及农药的高效使用构成了巨大挑战。迫切需要寻找此前未知的杀菌剂和靶点,以作为替代治疗手段来对抗与B. cinerea相关的感染。

2025年3月12日兰州大学药学院刘映前团队在Sci Adv上发表了一篇名为“Indoloquinoline alkaloid neocryptolepine derivative inhibits Botrytis cinerea by targeting thiamine thiazole synthase”的研究,在该研究中,化合物Z24对所有测试的植物病原真菌均表现出疗效。通过药物亲和响应靶点稳定性(DARTS)、细胞热移位测定(CETSA)和表面等离子体共振(SPR)测定,鉴定了Z24的靶点蛋白为硫胺素噻唑合成酶(Bcthi4)。分子对接和酶活性实验表明Z24可以影响Bcthi4的功能。最后,机制研究表明Z24通过与Bcthi4结合抑制硫胺素生物合成,并诱导Bcthi4基因的替代剪接的上调。通过靶向Bcthi4,Z24有潜力被开发为一种此前未知的抗B. cinerea候选药物。

这项研究不仅为应对农药抗性提供了全新的解决方案,其研究路径本身也是一个利用现代生物技术破解药物作用机制的经典范例。本研究通过蛋白表达,抗体开发,SPR检测三项技术联用,系统验证了Z24的靶点。
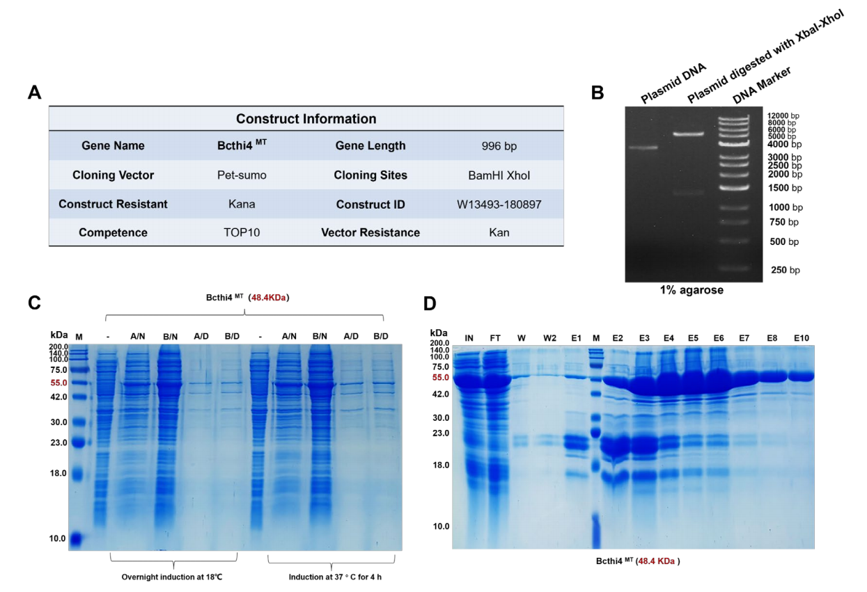
重组蛋白表达
重组蛋白表达是利用DNA重组技术,将目标基因(外源基因)构建至特定表达载体中,然后将载体导入宿主细胞中,并通过宿主细胞的生物机制使其表达出特定蛋白。其主要步骤包括:密码子优化,基因合成,表达载体构建,蛋白表达和蛋白纯化。常见的表达系统有原核大肠杆菌表达系统,哺乳动物细胞表达系统,昆虫细胞表达系统,酵母表达系统。蛋白表达是开启功能研究和药物发现的关键。

案例介绍:Bcthi4野生型和突变体蛋白表达
该研究中表达了Bcthi4活性蛋白验证Bcthi4和Z24的作用机制,为后续的SPR结合实验提供“诱饵”(固定在芯片上的配体),并为抗体开发提供免疫原(用于免疫动物产生抗体的抗原)。为了了验证预测的结合模式,生成了Bcthi4的突变体蛋白:Met304、Thr232和Thr231。


SPR亲和力检测
表面等离子共振技术(SPR),是从20世纪90年代发展起来的一种新技术,应用SPR原理检测生物传感芯片上配位体与分析物之间的相互作用情况,通过实时分析,简单快捷的监测DNA与蛋白质之间、蛋白质与蛋白质之间、药物与蛋白质之间、抗原与抗体之间、受体与配体之间等等生物分子之间的相互作用,在生命科学检测、药物筛选、食品检测、环境监测等领域具有广泛的应用。与传统方法相比,SPR无需对分子进行荧光或同位素标记,避免了标记可能带来的功能影响。它能实时呈现结合和解离的整个过程,并提供定量的动力学和亲和力数据,因此被全球药企和监管机构公认为药物-靶点互作研究的金标准。

案例介绍:Bcthi4和Z24的SPR亲和力检测
该研究通过分子对接(Autodock Vina)预测了Z24和Bcthi4的结合模式。对接结果显示,二者的结合能为-8.185 kcal/mol。因此作者进一步通过SPR(表面等离子共振)实验证明了Z24和Bcthi4的结合,测得Z24与Bcthi4间的KD值为94.25uM。为了验证预测的结合模式,作者通过SPR测试了Bcthi4的突变体:Met304、Thr232和Thr231和Z24的结合能力。结果表明,突变体完全消除了Z24与Bcthi4的结合。Bcthi4作为噻唑合酶在硫胺素生物合成途径中起着至关重要的作用。

抗体开发
抗体开发是指通过免疫动物或细胞体外筛选等技术,制备出能够高度特异性识别并结合某一目标分子(抗原)的抗体分子的过程。它可以用来检测蛋白在样本中的表达情况(WB),定位目标蛋白在组织和细胞中的分布(IHC/IF),用于研究蛋白相互作用或DNA-蛋白相互作用(Co-IP/ CHIP),作为检测抗体,验证药物与靶蛋白在复杂环境中的结合(DARTS / CETSA)。

案例介绍:Bcthi4抗体的开发
为了验证Z24与Bcthi4的结合,作者成功地制备了针对Bcthi4蛋白的兔多克隆抗体,该抗体表现出高灵敏度和特异性。
通过对Bcthi4的跨膜区,信号肽,抗原性等性质进行分析,选择合适的表达区段通过原核表达系统进行免疫原的表达,将免疫原多次注射到兔子体内,刺激其免疫系统产生Bcthi4特异性抗体,并对纯化的抗体进行特异性检测。后面用于DARTS和CETSA实验中作为WB的检测抗体。


总结
该研究利用DARTS技术,将参与硫胺素生物合成的Bcthi4鉴定为Z24的直接靶标,通过表达Bcthi4重组蛋白和抗体,使用DARTS、CETSA和SPR进一步证实其结合活性。该研究不仅揭示了一种新型抗真菌机制,也为基于靶点Bcthi4的药物开发提供了新思路。正如本研究所展示的,蛋白表达、抗体开发与SPR检测已成为创新药物研发的核心驱动力。迈思生物整合上述三大技术平台,致力于为高校、科研院所及药企提供一站式、高质量的靶点验证与生物分析解决方案,助力源头创新。

相关新闻资讯