7YR企业会员
发布人:爱必信(上海)生物科技有限公司
发布日期:2026/3/12 13:23:04
骨肉瘤作为青少年高发的恶性骨肿瘤,术后复发率高、转移风险大,传统治疗手段难以兼顾疗效与正常组织保护。近期,来自广东省人民医院、清华大学等单位的研究团队在《Bioactive Materials》发表重磅成果,开发出靶向 CD47-SIRPα 轴的工程化巨噬细胞纳米颗粒 SIRPα-M@nanoPB,实现微波消融与免疫调节的协同治疗,为骨肉瘤治疗提供了全新思路。而 Absin 的核心产品,正是这场科研突破中验证关键机制的 “幕后功臣”。
文献标题:Engineered macrophage nanoparticles enhance microwave ablation efficacy in osteosarcoma via targeting the CD47-SIRPα Axis: A novel Biomimetic immunotherapeutic approach
发表期刊:Bioactive Materials(IF 20.3)
DOI:https://doi.org/10.1016/j.bioactmat.2025.01.012
核心试剂:免疫(共)沉淀(IP/CoIP)试剂盒(abs955)



骨肉瘤术后残留微小病灶易复发,微波消融对正常组织损伤大;
肿瘤微环境中 M2 型巨噬细胞抑制免疫,CD47-SIRPα 轴介导的 “别吃我” 信号让肿瘤细胞逃避免疫监视;
传统纳米材料靶向性差、生物相容性不足。
研究团队巧妙融合仿生膜工程、微波响应材料与免疫检查点阻断三大技术:
以微波响应性纳米普鲁士蓝(nanoPB)为核心,实现靶向热疗与活性氧(ROS)生成;
采用基因工程改造的 M1 型巨噬细胞膜包裹 nanoPB,膜上稳定过表达 SIRPα 蛋白;
双重作用机制:① 微波照射下 nanoPB 产生热疗 + ROS 杀伤肿瘤细胞;② SIRPα 竞争性结合肿瘤细胞 CD47,阻断 “别吃我” 信号,恢复 M1 巨噬细胞吞噬功能,激活全身抗肿瘤免疫。

图:研究设计示意图(对应原文Schema 1)
成功构建 SIRPα-M@nanoPB,粒径约 200nm,细胞膜包裹完整,在生理盐水、培养基等生物介质中稳定分散 1 周以上,为体内应用奠定基础。

图1:SIRPα-M@nanoPB物理表征(对应原文图1:A为膜包裹示意图,B为元素分布,C为TEM形貌,D为粒径分布,E-F验证膜蛋白保留,G为FTIR光谱)
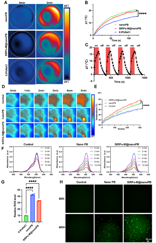
体外:SIRPα-M@nanoPB 在 10W 微波照射下可快速升温,且能重复产热;同时高效生成 ROS,对骨肉瘤 K7M2 细胞的杀伤率显著高于单纯 nanoPB(图 2H);
体内:肿瘤部位靶向升温,热损伤仅局限于肿瘤组织,避免正常组织受损(图 2D-E)。

图2:微波响应性验证(对应原文图2:A-B为体外升温曲线,D-E为体内热成像,H为细胞内ROS生成荧光图)
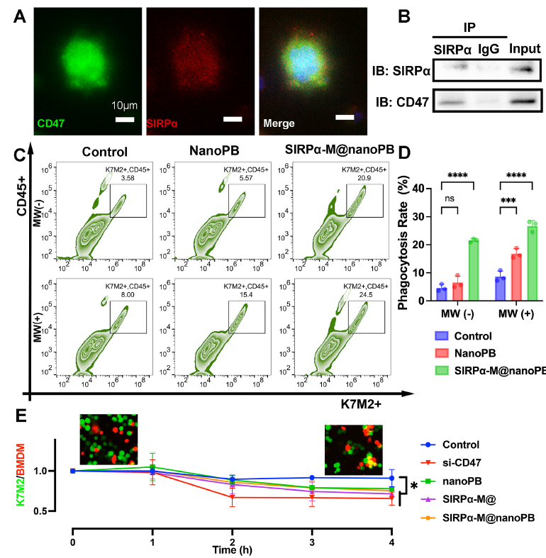
靶向结合验证:SIRPα 与肿瘤细胞 CD47 特异性结合(图 4A-B),阻断 “别吃我” 信号;
吞噬功能恢复:M1 巨噬细胞对 K7M2 细胞的吞噬率提升 3 倍以上(图 4C-E);
体内免疫激活:肿瘤组织中 M1/M2 巨噬细胞比例显著升高,CD8+ 杀伤性 T 细胞大量浸润(图 7-8)。

图3:免疫机制验证(对应原文图4:A为免疫荧光共定位,B为CoIP验证相互作用,C-E为吞噬实验结果)
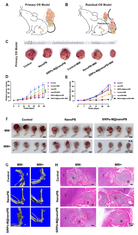
原发肿瘤模型:SIRPα-M@nanoPB + 微波组肿瘤生长抑制率达 70% 以上;
残留肿瘤模型:实现肿瘤完全根除,且骨缺损部位出现再生修复(图 6G-H);
生物相容性:对心、肝、脾、肺、肾等主要器官无明显损伤。

图4:体内治疗效果(对应原文图6:E为残留肿瘤生长曲线,G为Micro-CT骨修复图,H为H&E染色验证)
产品名称:Coimmunoprecipitation (CoIP) Assay Kit(Absin)、Protein A/G Beads(Absin)
应用实验:验证 SIRPα 与 CD47 的特异性相互作用(原文 4.9 章节)
CD47-SIRPα 轴的结合是整个疗法的 “机制核心”—— 只有证明 SIRPα 能有效结合肿瘤细胞 CD47,才能阻断 “别吃我” 信号。研究团队通过以下步骤实现验证:
将 SIRPα-M 纳米颗粒与 K7M2 细胞共孵育;
用 Absin 的 IP 试剂盒裂解细胞,加入抗 SIRPα 抗体进行免疫沉淀;
通过 Protein A/G Beads 捕获免疫复合物,Western blot 检测到 CD47 的存在(原文图 4B)。

图:CoIP验证结果(对应原文图4B:IP实验证实SIRPα可成功捕获CD47,证明两者特异性相互作用)
特异性强:Protein A/G Beads 高效捕获抗体 - 抗原复合物,减少非特异性结合;
稳定性高:IP 试剂盒组分优化,确保蛋白相互作用不被破坏;
结果可靠:为 “阻断 CD47-SIRPα 轴” 这一核心机制提供了直接的实验证据,是后续所有免疫调节实验的基础。
该研究创新性地将微波热疗与免疫检查点阻断相结合,为骨肉瘤残留病灶的治疗提供了 “精准杀伤 + 免疫激活” 的双重解决方案,有望推动临床骨肉瘤治疗从 “姑息治疗” 向 “根治性治疗” 跨越。
【免责声明】本文内容基于《Bioactive Materials》(DOI: 10.1016/j.bioactmat.2025.01.012)原文献,由 AI 解读整理;文中涉及的原文献图片、数据等知识产权归原期刊及研究团队所有。若存在侵权情形,敬请及时联系我方删除,我方将积极配合处理。
Absin产品线:
爆款产品:十大试剂盒(mIHC、IHC、凋亡、ELISA、ChIP、Co-IP、生化检测、残留检测、多因子检测);细胞培养(类器官试剂盒+基质胶,胎牛血清+培养添加剂+细胞因子)、分化试剂盒;分子(mRNA合成服务+提取试剂盒);化合物大包装;辅助试剂、耗材/仪器、定制服务(抗体/多肽/蛋白/标记/检测)...
特色产品:鸡胚提取物CEE、B27、N2、霍乱毒素B亚单位CTB、牛脑垂体提取物BPE、百日咳毒素PTX、重组人胰岛素Insulin、人源低密度脂蛋白LDL...
爱必信(上海)生物科技有限公司
联系邮箱:info@absin.cn
微信公众号:爱必信生物
.jpg)
相关新闻资讯