上海优宁维生物科技股份有限公司
首页 产品目录 产品目录(简版) 公司动态 企业认证 企业体检 联系我们

文献解析|食管小细胞癌生态系统的单细胞转录组学深度解析

发布人:上海优宁维生物科技股份有限公司

发布日期:2026/2/10 16:01:47

Dissecting small cell carcinoma of the esophagus ecosystem by single-cell transcriptomic analysis

食管小细胞癌(Small Cell Carcinoma of the Esophagus, SCCE)是一种罕见且高度侵袭性的神经内分泌恶性肿瘤,预后极差。尽管其在食管癌中占比仅为0.8%-2.4%,但患者中位生存期仅8-13个月,多数患者在诊断时已处于晚期阶段。近年来,单细胞转录组学(scRNA-seq)技术的发展为解析肿瘤微环境(TME)的细胞异质性和分子机制提供了新高通量工具。Wu等人于2025年在《Molecular Cancer》上发表的研究,首次对10例SCCE患者进行了单细胞转录组分析,并以正常食管黏膜、食管鳞状细胞癌(ESCC)及癌旁组织作为对照,系统性地揭示了SCCE的生态系统特征。本研究通过单细胞分辨率的数据,鉴定了TME的免疫抑制和血管生成生态位,构建了五种TME生态型(EC1-EC5),并解析了上皮细胞的异质性,发现了八个转录元程序(MPs),其中MP5与神经内分泌表型及不良预后相关。这些发现不仅深化了对SCCE生物学行为的理解,还为抗血管生成治疗提供了理论依据。

 

研究背景与意义

食管癌是全球癌症相关死亡的第六大原因,2020年约导致54.4万人死亡,尤其在亚洲南部和中部高发。SCCE作为最常见的肺外小细胞癌,其诊断和治疗面临巨大挑战。既往研究多基于基因组或转录组测序,揭示了SCCE与ESCC的基因组相似性,以及免疫检查点阻断疗法的潜在益处。然而,SCCE的TME异质性及其与临床结局的关系尚不明确。单细胞转录组学能解析细胞水平的基因表达差异,从而揭示TME中免疫细胞、基质细胞和上皮细胞的相互作用。本研究通过整合scRNA-seq和T细胞受体(TCR)测序数据,首次在单细胞水平上比较了SCCE与ESCC的TME差异,旨在鉴定关键细胞亚群、生态型及潜在治疗靶点。这一工作填补了SCCE研究领域的空白,为精准医疗提供了新视角。

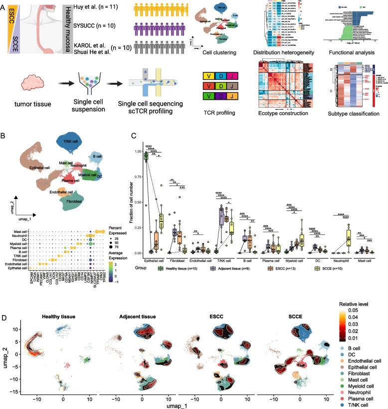
研究设计包括10例SCCE患者肿瘤样本的scRNA-seq分析,并整合了21例公开数据(正常黏膜、ESCC和癌旁组织)。所有样本均经过质量控制过滤,最终获得197,858个高质量单细胞,将其分为10个主要细胞簇,包括B细胞、树突状细胞、内皮细胞、上皮细胞、成纤维细胞、肥大细胞、髓系细胞、中性粒细胞、浆细胞和T/NK细胞。通过细胞比例分析,发现SCCE中上皮细胞、髓系细胞和中性粒细胞富集,而ESCC中B细胞、T细胞和成纤维细胞更丰富,提示SCCE可能具有免疫豁免表型。

 

图1展示了整体研究设计和单细胞景观。通过UMAP可视化,细胞簇在不同组织类型中的分布显示,正常黏膜以上皮细胞为主,而SCCE和ESCC的TME组成存在显著差异。统计分析表明,SCCE中上皮细胞和髓系细胞比例较高,而ESCC中淋巴细胞浸润更丰富。这种分布差异提示SCCE的TME可能更倾向于免疫抑制状态,为后续分析奠定了基础。

单细胞转录组景观与免疫微环境特征

本研究首先通过scRNA-seq构建了SCCE和ESCC的单细胞图谱。细胞聚类分析揭示了10个主要细胞类型,其中上皮细胞在SCCE中显著富集,而ESCC中免疫细胞比例更高。进一步亚群分析显示,T/NK细胞被分为17个亚簇,包括CD8+ T细胞、CD4+ T细胞、调节性T细胞(Treg)和NK细胞等。通过比较不同组织来源的细胞比例,发现SCCE中CD8+ T细胞倾向于衰竭状态,而ESCC中则富集效应T细胞。具体而言,CD8+ T细胞中的CXCL13+亚群(CD8_c14_Tex)在ESCC中高表达免疫检查点分子(如CTLA4、LAG3),且具有更高的T细胞功能障碍评分,提示其可能对免疫检查点抑制剂(ICI)产生响应。相反,SCCE中Treg细胞亚群(如FOXP3+ CTLA4+ Treg)显著富集,尤其是活化型Treg,这可能是导致免疫抑制的主要原因。

 

图2详细解析了T细胞特征。通过轨迹推断(slingshot算法),CD8+ T细胞显示出两条进化路径:一条从记忆T细胞向衰竭T细胞分化,另一条向效应T细胞发展。在SCCE中,T细胞更倾向于衰竭路径,而ESCC中效应T细胞路径更活跃。Treg细胞的分析进一步揭示了其活化状态在SCCE中占主导,这可能通过抑制抗肿瘤免疫促进疾病进展。这些发现表明,尽管SCCE和ESCC均呈现免疫抑制微环境,但机制各异:ESCC依赖T细胞衰竭,而SCCE更依赖Treg介导的免疫抑制。

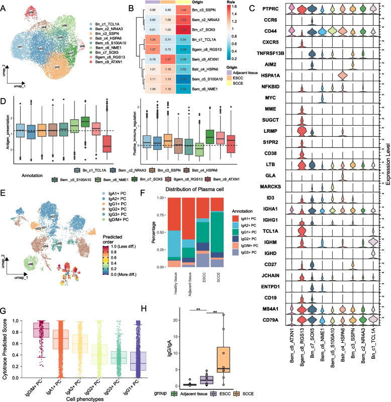
B细胞和浆细胞的分析显示,SCCE中晚期记忆B细胞和浆细胞显著富集,且浆细胞的分化状态更高(通过IgG/IgA比值评估)。浆细胞亚群中,IgG+浆细胞在SCCE中占主导,提示体液免疫应答的激活。这可能与肿瘤进展中抗体类别的转换相关,但同时也可能损害黏膜免疫力。

 

图3展示了B细胞和浆细胞的分布与功能。通过Cytotrace软件评估细胞分化状态,发现SCCE中浆细胞的分化程度最高,且IgG/IgA比值显著高于其他组织,表明SCCE可能具有更活跃的B细胞介导的免疫应答。然而,这种应答的临床意义仍需进一步验证。

血管生成生态位与髓系细胞作用

髓系细胞在SCCE中显著富集,尤其是巨噬细胞亚群。分析显示,巨噬细胞被分为10个亚簇,其中Macro_c01_FCN1和Macro_c03_HSPH1在SCCE中高表达血管生成相关标记(如VEGFA、CCL2),而Macro_c04_LYVE1在ESCC中富集且具有吞噬功能。通路分析表明,SCCE中的巨噬细胞激活了NF-κB信号通路和中性粒细胞活化途径,而ESCC中的巨噬细胞更倾向于抗原呈递和脂质代谢。这些差异提示髓系细胞在SCCE中通过促进血管生成参与TME重塑。

内皮细胞分析揭示了SCCE中血管生成生态位的形成。内皮细胞被分为8个亚簇,其中Endo_c2_CACNA1C和Endo_c3_ESM1在SCCE中富集,且Endo_c3_ESM1高表达Tip样标记(如ESM1),表明其参与血管生成和通透性调节。细胞间通讯分析显示,FCN1+巨噬细胞与ESM1+内皮细胞通过VEGF-VEGFR相互作用密切关联,进一步强化了血管生成生态位。此外,周细胞(如Pericyte_c07_EGFL6)在SCCE中富集,并通过PGF-VEGFR1和PLAU-PLAUR通路与内皮细胞交互,共同稳定新生血管。

 

图4展示了髓系和基质细胞的特征。通过多色免疫组化验证,SCCE样本中可见新生血管形成伴巨噬细胞浸润,支持了血管生成生态位的存在。这些发现为抗血管生成治疗(如安罗替尼)提供了依据,研究中一例SCCE患者在二线治疗中添加安罗替尼后达到疾病控制,初步验证了这一策略的可行性。

中性粒细胞在SCCE中独家富集,并被分为6个亚簇。其中Neu_c1_CCL3L1、Neu_c4_ELL2和Neu_c5_IFIT3高表达炎症相关通路(如TNF信号通路),提示中性粒细胞可能通过调节局部炎症影响TME。尽管中性粒细胞通常与肿瘤进展相关,但本研究显示某些亚簇可能与免疫治疗响应正相关,这需要进一步实验验证。

肿瘤微环境生态型鉴定与临床关联

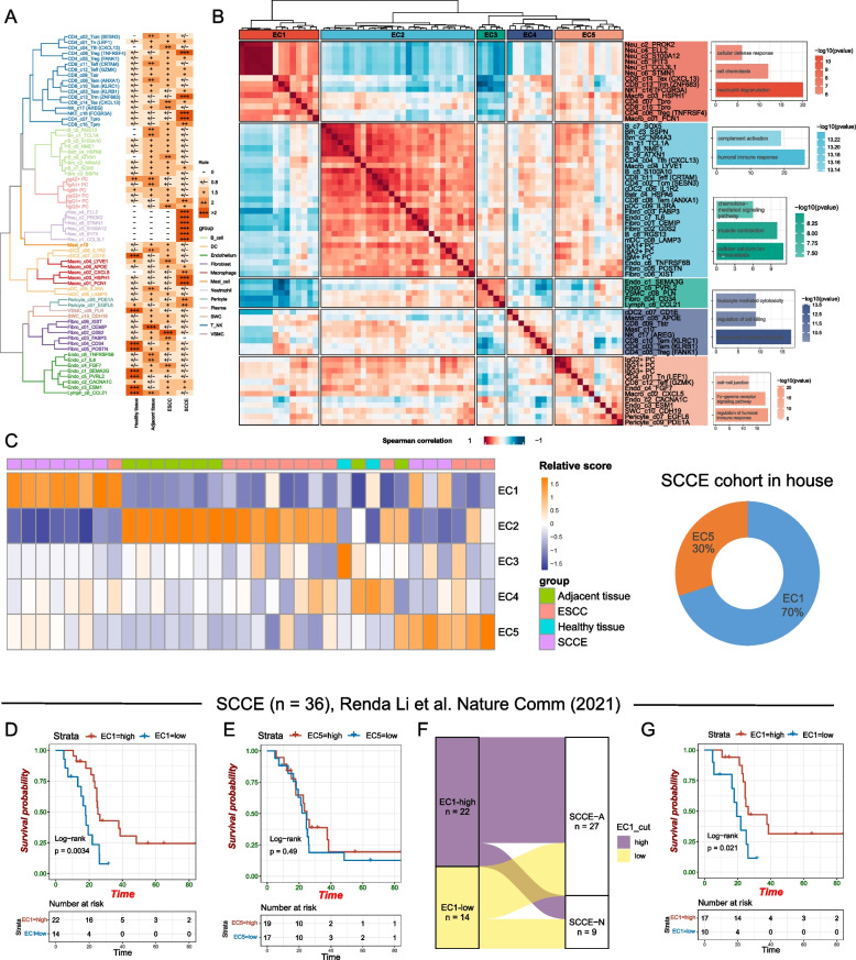
基于66个TME细胞亚群的相似性聚类,研究鉴定了五种生态型(EC1-EC5)。EC1在SCCE中富集,与中性粒细胞活化和T细胞亚群相关,其基因特征富集于中性粒细胞脱颗粒和细胞趋化通路。EC2以B细胞为主导,主要分布于ESCC,与补体激活相关。EC3-EC5在不同组织中分布各异。通过外部RNA-seq队列验证,EC1高表达的SCCE患者具有更好的总生存期,尤其在SCCE-A亚型中更为显著。这表明EC1可能作为预后生物标志物,其机制可能与中性粒细胞的抗肿瘤功能相关。

 

图5展示了生态型的鉴定和临床意义。层次聚类分析显示,中性粒细胞与T细胞亚群在EC1中紧密关联,而EC2以B细胞为主。生态型分布与分子分型和生存结局的相关性提示,TME的细胞组成可能影响治疗响应,为个体化治疗提供了新视角。

上皮细胞异质性及分子分型

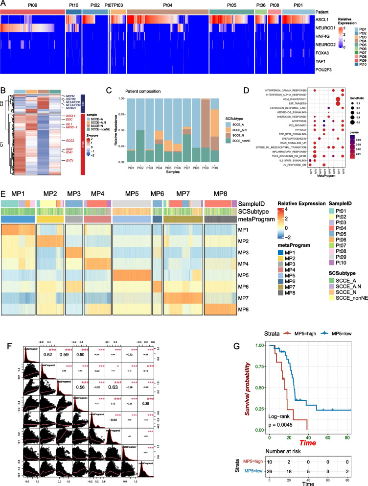
SCCE上皮细胞表现出高度异质性。与ESCC相比,SCCE上皮细胞高表达神经内分泌标记(如ASCL1、NEUROD1),而ESCC上皮细胞高表达角化标记。通路分析显示,SCCE富集于神经内分泌信号和细胞周期通路,而ESCC富集于防御相关通路。通过单细胞水平的分型,上皮细胞被分为四种亚型:SCCE-A、SCCE-N、SCCE-A.N和SCCE-nonNE。其中SCCE-nonNE亚型在所有患者中均匀分布,而SCCE-N仅见于个别患者,反映了患者间异质性。

为进一步解析异质性,研究通过非负矩阵分解(NMF)鉴定了八个转录元程序(MPs)。MP5与神经内分泌表型相关,富集于雄激素反应通路,且与不良预后显著相关。MP7与细胞周期相关,MPs之间的互作分析显示MP5与MP6(干扰素反应)互斥,提示神经内分泌表型可能抑制炎症应答。

 

图6展示了上皮细胞异质性和MPs分析。MP5的高表达与较短的总生存期相关,且预测能力优于基于批量RNA-seq的特征,凸显了单细胞分型的优势。

讨论与展望

本研究的发现系统性地揭示了SCCE的TME特征:免疫抑制微环境、血管生成生态位、以及上皮细胞异质性。与ESCC相比,SCCE中效应T细胞浸润减少、Treg活化、以及B细胞分化增强,可能影响免疫治疗响应。血管生成生态位的鉴定为抗血管生成治疗提供了理论支持,尤其是针对VEGF通路的小分子抑制剂(如安罗替尼)可能具有临床价值。生态型分析提示EC1可能作为预后标志物,而MPs框架为分子分型提供了新工具。

然而,研究存在一定局限性。样本量较小(仅10例SCCE),且SCCE-N亚型仅见于一例患者,限制了结论的普适性。缺乏实验模型也阻碍了机制验证。未来需扩大样本量,并开发类器官或小鼠模型以验证靶点。此外,中性粒细胞的双重角色(促瘤与抗瘤)需进一步探讨。

总之,本研究通过单细胞转录组学为SCCE的生态系统提供了全面解析,强调了TME异质性在治疗中的重要性。这些发现不仅深化了对SCCE生物学行为的理解,还为联合治疗(如免疫治疗与抗血管生成治疗)提供了新思路。随着技术的进步,单细胞多组学整合有望在未来揭示更多机制细节,推动精准医疗发展。

结论

Wu等人的研究首次在单细胞水平上系统比较了SCCE与ESCC的TME差异,鉴定了关键细胞亚群、生态型和转录程序。结果表明,SCCE具有独特的免疫抑制和血管生成微环境,其中活化Treg、ESM1+内皮细胞和FCN1+巨噬细胞的交互作用促进了疾病进展。生态型MP5与神经内分泌表型及不良预后相关,可作为潜在生物标志物。这些发现为SCC的个体化治疗提供了理论基础,尤其是抗血管生成药物的应用前景值得期待。未来研究需聚焦于机制验证和临床转化,以改善患者预后。

 

名称
货号
规格
Mouse FcR Blocking Reagent
50T
Mouse FcR Blocking Reagent
20T
Mouse FcR Blocking Reagent
500T

 

相关新闻资讯

SBI ExoQuick 外泌体分离工具 | 优宁维(SBI 代理)渠道指南

2026/02/11

SBI(System Biosciences)是美国加州湾区专注生物研究工具的企业,核心布局外泌体与基因载体技术 其外泌体方案覆盖 分离 - 检测 - 定量 全流程,而ExoQuick正是 SBI 外泌体分离领域的标杆产品。目前,优宁维作为 SBI 的官方授权代理,是国内科研人员获取 ExoQuick 的正规、高效渠道。ExoQuick:外泌体分离的 轻量级 高效方案传统外泌体分离依赖超速离心,

SBI 外泌体定量:免疫捕获式精准检测

2026/02/11

外泌体作为细胞分泌的纳米级囊泡,是细胞间通讯的关键载体,也常作为疾病诊断、治疗的潜在标志物。而精准定量外泌体的含量或特异标志物水平,是外泌体基础研究、临床转化的核心前提 传统的蛋白定量法易混杂其他囊泡或游离蛋白,特异性不足;而 SBI 推出的外泌体定量方案,以 免疫捕获 + 酶促信号检测 为核心,实现了外泌体的高特异、易操作定量。SBI 外泌体定量的核心原理(附流程示意图)SBI 外泌体定量方案

SBI Exo-Flow:外泌体功能性研究的精准检测方案

2026/02/11

一、Exo-Flow 的核心价值:直击外泌体功能研究痛点外泌体功能研究的核心需求是 量化活性、可视化过程,而传统方法(如荧光显微镜观察)存在主观性强、无法定量、背景干扰大等问题。SBI Exo-Flow 针对性解决这些问题:精准量化:可定量检测外泌体与靶细胞的结合效率、细胞摄取率,结果客观可重复;特异性强:通过特异性标记与检测体系,排除游离分子、杂蛋白的干扰,聚焦外泌体本身的功能活性;操作便捷:无